百廿苍霞,底蕴深厚
这里汇集了福工历史
从校友资料到历史照片
毕业了,档案去哪儿?
从入学花名册到学籍信息
这里收集着福工学子的重要信息
让我们一同走近
福工档案馆
这个“神秘”又与你我息息相关的地方
时光印记
福工百年的雪泥鸿爪


档案馆陪伴着学校历经百年风雨,是学校发展历程中的忠实见证者,默默镌刻着学校发展的每一个重要历史瞬间,馆内存放着纸质、声像、实物等多种介质的资料,详尽无遗地记载着属于福工的一切。这里的物品存储期限分为10年、30年与永久保存,每一位福工学子的学籍信息,就属于永久保存的文件。
档案馆保存的物件可以追溯到百年以前,如1909年的文书档案、1919年的教学档案等。库房一隅,还静静存放着许多实体物件,各个时期出版的学报、校报、档案编研成果、校友手写的论文与书籍、学校历史上存在过的校徽、边角泛黄的同学录等等,都被完好保存着。




校友风华
前人意气挥斥方遒
在档案馆的珍藏中,优秀校友学生时代的奋斗痕迹依旧闪光。
闽东革命的伟大先驱马立峰的学籍卡,也被完好地保留在档案馆中。1928年9月,马立峰考入福州理工学校(福建理工大学前身)公路专修班,开始了与革命的羁绊,用生命写下“长鞭一策岂回头”的红色赞歌。


“铁道工程94分,材料学93分”,1938年土木科的学籍卡片上,记录着杰出校友林幼堃优异的成绩。他每学年专业课程平均成绩在85分,在当年是名副其实的学霸。在我校完成学业后,他继续在随机结构动力学研究领域深耕,当选美国工程院院士,被誉为“随机结构动力学宗师”。如今土木学院的“思源楼”,便是林幼堃慷慨捐款所助建。
校友林幼堃与其学籍卡
校友张钹与其学籍卡历经材质与记录方式的更迭,学籍卡记录着优秀校友们在福工的青春岁月,如“飞豹”战机总设计师陈一坚、新中国超高压带电作业第一人郑代雨等,他们的故事激励着一代又一代的福工学子,获得启发,汲取力量。
尽管部分档案经岁月侵蚀与保存环境限制的考验,出现了不同程度的磨损,但我们仍能从存留的资料里,串联起校友们奋斗的痕迹。他们的故事,冲破岁月的壁垒,作为学校宝贵的精神财富,熠熠生辉。

微芒不朽
往昔岁月记忆犹新
走进声像档案库房,这里保存着校友们学习、生活和老师们工作的历史照片。保存照片的文件袋上清晰标注着年份与事件,里面每张泛黄的老照片都记录着一段故事。在这些照片照片虽已泛黄褪色,却原汁原味地保留了那些无法复制的瞬间。





未来瞭望
让历史拥有未来
时光流转,一代又一代师生的足迹在档案馆中留下了丰富的印记。为了更有效地保存与传承这些珍贵的记忆,学校档案馆启动了第一期历史档案数字化加工项目,主要是对1919后的教学档案和1937年后的文书档案进行编号、扫描、目录著录、整理装盒等。让学校在发展进程中形成的原始记录和文化沉淀完整地呈现给后人,更好地挖掘和利用历史档案,服务广大师生,服务学校文化建设和发展。


与此同时,档案馆正积极推进专项档案数字化项目,建立档案信息系统,将数字化加工的成果挂接入系统数据库,扩大档案数字化范围,提高数字化质量,为师生和校友提供更加便捷、高效的档案利用服务。此外,还将对破损严重的档案进行修复装裱、改造纸质档案储存的库房环境,让那些串联着校友和母校的珍贵记忆永久留存。

档案馆肩负着传承与教育的重要使命,向全校师生开放,提供丰富的档案查阅与研究资源。对于每一位福工人而言,档案馆是连接个人与学校深厚情感的纽带,是探寻共同记忆与精神的宝库。福工人都能在这档案馆中感受到历久弥新的精神力量。我们也期待更多数字化成果的出现,会为我们揭示更多学校历史背后的故事。
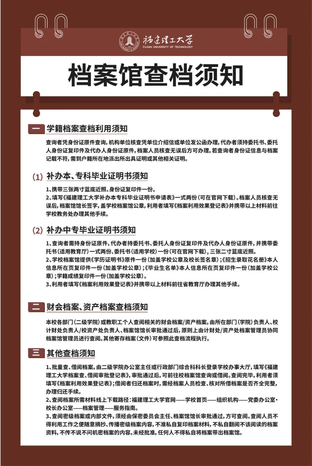
小贴士
档案馆是学校重要的服务窗口,为在校生和校友提供查档利用服务。在这里,你可以查阅到本人的学籍卡片、招生录取名册以及在校期间的学业成绩,这些档案都将永久保存在学校档案馆。
那么,我们如何能正确查询到这些档案呢?接下来就说说我校的学生查档的正确打开方式、毕业生档案去向和重要提醒。
档案管理相关文件:https://lb.fjut.edu.cn/5123/list.htm

1.查档的正确打开方式:查询教学档案,在校生和校友本人凭身份证原件前往档案馆即可查询;无法到校的也可委托在校师生代为办理,需提供委托书和委托人身份证复印件。此外,档案馆还开放了线上办理,毕业生通过档案馆邮箱发送查档请求,提供所需信息,填写相关表格后,档案馆老师将查询结果发回。
2.毕业生档案去向:毕业之际,学院老师会询问每位毕业生的档案寄送意向。对于未直接就业的毕业生,档案可以选择寄存在户口所在地的人才市场;就业则需将档案调至现工作单位。若档案未能及时从学校寄出,则会转至就业指导中心进行保管。
3.重要提醒:一个人一生的成长和发展,时时刻刻都离不开档案,档案忠实地记录着我们从参与社会活动开始,求学、求职、晋升,直到退休的每个阶段。在此,我们特别提醒每位同学,除了明确个人档案的具体去向,还需妥善保管好毕业证书及学位证书。毕业证书或学位证书一旦遗失,原件无法补办,尽管档案馆可开具同等效力的毕业证明书、学历证明与学位证明,但除毕业证明书之外,学历证明和学位证明都存在有效期限,也并非所有单位都承认。因此,提高档案意识,妥善保管个人档案,是我们每个人都应重视的课题。